MM-CAN/HS3-CAN Wiring not present

Hi, I have a 2019 Transit Courier in the UK, it has the very base stereo, no LCD display, only a dot matrix type display. I’ve got a good deal on a SYNC 3 system (LCD, APIM, ACM) that the standard models come with and would like to replace it with the sync model.

The base stereo only has the 24 pin connector and no 26 pin connector or 54 pin APIM connector. I need MM-CAN/HS3-CAN wires connected to the apim I think for it to turn on, but have no access to these as the connectors are missing. I’ve checked behind the IPC which should also be connected to MM-CAN but only seems to be connected to MS & HS1-CAN.

Is there another place I can access MM-CAN or is it totally absent from this model?

The Canbus wires should be found on the GWM.

You are in for a lot of work and programming to get this to work. The best way to do this is to obtain a harness from a wrecked similar vehicle. It’s not just the APIM and ACM you need to wire but the IPC, BCM, and other modules if equipped. You should look at getting a shop maintenance manual if you plan on doing this yourself and join the Transit forums…

https://fordtransit.org/

https://www.fordownersclub.com/forums/forum/98-ford-transit-club/

Ok thanks guys, if I connected all these together it would create the MM-CAN network? Just getting the unit to power on when ignition switched on would be a start I can do the rest gradually

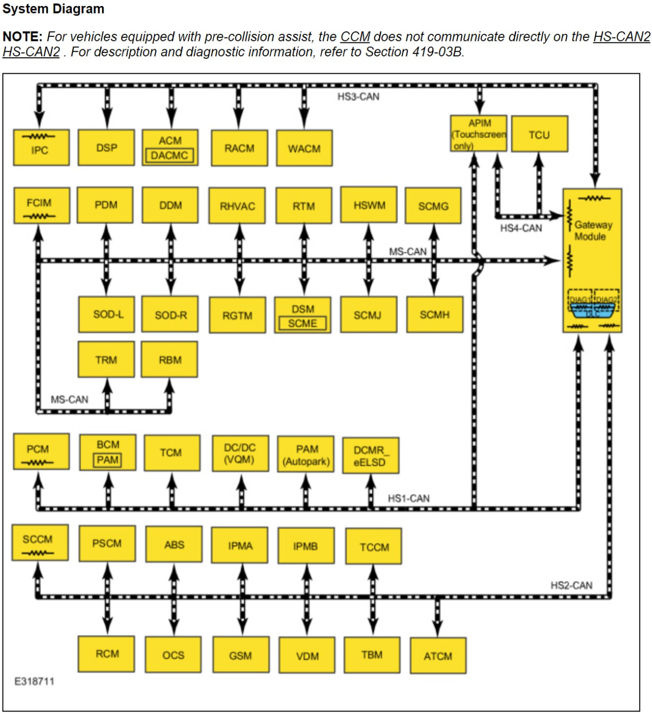
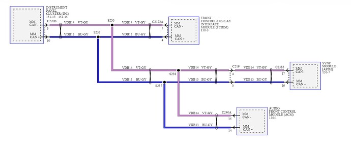
I found a diagram showing MM-CAN in the workshop manual but only shows it connected to ipc/fcdim/apim/acm.

Can’t find any mention of the GWM in the workshop manual for this vehicle, could the APIM doing its job instead?

Also the DLC/OBD page has no reference to the GWM

Bit more research online and seems the IPC could be acting as the gateway module for the MM-CAN, may try adding these wires to the connector behind the IPC, Could this work? (Found this in the transit custom workshop manual)

Yea that’s a CGEA 1.2 network. No GWM so there will never be an HS2 or HS3. You will have ICan instead which the IPC controls. The other networks originate from the BCM.

This would be an accurate discription of CGEA 1.2

Ok cool thanks, is the MM-CAN referenced actually I-CAN/the same thing? If I connected the pins on the IPC to the APIM (will also wire power and ground up) it should send the signal for it to turn on?

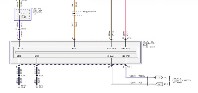
MS-Can is its own network. The ICan stuff is becomes HS3. Here is a CGEA 1.3 network just for referance. Dont use this for your vehicle.

Not sure where your getting MMCan as I have never seen that.

Ok thank you, I just got it from fords workshop manual, if you look at my second post they call it MM-CAN strange?

I see that now, Odd.

Pre-ICAN, kind of. MM-CAN was the originall from where everything split into different networks. It is slow compared to the HS-CAN and could not cary bursting traffic for the Infortainment sources.

This topic was automatically closed 30 days after the last reply. New replies are no longer allowed.